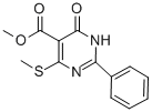
Identification
| Name |
Methyl 4-(Methylthio)-6-Oxo-2-Phenyl-1,6-Dihydropyrimidine-5-Carboxylate |
| Synonyms |
METHYL 3,4-DIHYDRO-6-(METHYLTHIO)-4-OXO-2-PHENYLPYRIMIDINE-5-CARBOXYLATE, TECH.; METHYL 4-(METHYLTHIO)-6-OXO-2-PHENYL-1,6-DIHYDROPYRIMIDINE-5-CARBOXYLATE |
|
| Molecular Structure |
 |
| Molecular Formula |
C13H12N2O3S |
| Molecular Weight |
276.31 |
| CAS Registry Number |
87693-90-1 |
| SMILES |
COC(=O)c1c(SC)nc([nH]c1=O)c1ccccc1 |
| InChI |
1S/C13H12N2O3S/c1-18-13(17)9-11(16)14-10(15-12(9)19-2)8-6-4-3-5-7-8/h3-7H,1-2H3,(H,14,15,16) |
|