Identification
| Name |
Improsulfan tosilate |
| Synonyms |
Methanesulfonic Acid 3-(3-Methylsulfonyloxypropylamino)Propyl Ester; 4-Methylbenzenesulfonic Acid; 1-Propanol, 3,3'-Iminobis-, Dimethanesulfonate (Ester), 4-Methylbenzenesulfonate (Salt) (Mf1); 1-Propanol, 3,3'-Iminodi-, Dimethanesulfonate (Ester), P-Toluenesulfonate |
|
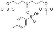
| Molecular Structure |
 |
| Molecular Formula |
C15H27NO9S3 |
| Molecular Weight |
461.56 |
| CAS Registry Number |
32784-82-0 |
| SMILES |
C1=C([S](=O)(=O)O)C=CC(=C1)C.C(O[S](=O)(=O)C)CCNCCCO[S](=O)(=O)C |
| InChI |
1S/C8H19NO6S2.C7H8O3S/c1-16(10,11)14-7-3-5-9-6-4-8-15-17(2,12)13;1-6-2-4-7(5-3-6)11(8,9)10/h9H,3-8H2,1-2H3;2-5H,1H3,(H,8,9,10) |
| InChIKey |
XQGSVNHIIVBMPX-UHFFFAOYSA-N |
|