Online Database of Chemicals from Around the World

3-Epicabraleadiol
[CAS 19942-04-2]

List of Suppliers
BOC Sciences USA
www.bocsci.com
+1 (631) 485-4226
+1 (631) 614-7828
info@bocsci.com
Chemical manufacturer
chemBlink Standard supplier since 2010

Identification
ClassificationNatural product >> Terpenes
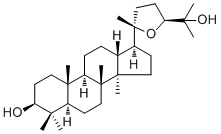
Name3-Epicabraleadiol
Molecular Structure3-Epicabraleadiol molecular structure (CAS 19942-04-2)
Molecular FormulaC30H52O3
Molecular Weight460.75
CAS Registry Number19942-04-2
Market Analysis Reports
Related Products
(1S,2S,4R)-Epib...  Epibatidine dih...  Epiberberine  3-Epibetulinic ...  9-Epiblumenol B  Epiborneol  Epibrassinolide  Epibrassinolide...  3-Epibufalin  Epibuphanisine  3-Epicabraleahy...  Epicainide  1-Epicalcitriol  Epicamphor  Epicannabidiol ...  Epicarin  (+)-Epicatechin  L-Epicatechin  (-)-Epicatechin...  Epicatechin 3-O...